平安智能星2017保白血病吗?作为平安集团的拳头产品-平安智能星,一直深受家长们的喜爱。新上市平安智能星2017是原来产品的升级版,它包含了45类重疾保障、意外、医疗、教育、创业、婚嫁的保障。不过,家长们深刻的记起在2016年未,罗笑笑的捐款门事件,被媒体评论为“带血的营销”。家长们的着重点再次聚集点在闻风丧胆的白血病上。那么,对于投保平安智能星2017,不少家长发问了:“平安智能星2017保白血病吗?”
>>平安智能星2017好不好
>>平安智能星2017优缺点
>>平安重疾理赔周期长吗
平安智能星2017保白血病吗
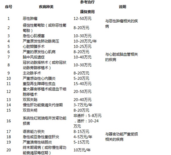
首先,家长们都总所周知白血病为重疾,而平安智能星2017包含了45类重疾,下面,我们就来看看安智能星2017里45种重疾中有没有包括白血病这类疾病呢?


总结:平安智能星2017保白血病吗?我们通过以上保障45种重疾表格发现,平安智能星2017是保障恶性肿瘤这一类重疾的。在这里,小编想普及一下白血病,它俗称“血癌”,是恶性肿瘤的一种。属于重疾险是保的,但是需要注意的一点是恶性肿瘤一般是不保a期的慢性淋巴细胞白血病,不过像血癌这种类型的白血病算是轻症,在保险中含轻症保障的重疾险是保的。那么,理所当然,平安智能星2017对白血病是保障的。
温馨提示:市面上针对恶性肿瘤的界定是一致的,但是赔付方式是有区别的,大部分险种是直接赔付保额,但有些险种针对白血病是有特别赔付的,除此之外市场的防癌险也是可以针对白血病赔付的。白血病属于重大疾病的范畴,如果购买了重大疾病提前给付的话是可以凭证断书获得理赔的。
关注“梧桐保”(csaibaoxian)微信公众号,为您提供专业产品分析、保险评测与攻略,更有保险精选,手机直投,“梧桐保”在手,轻松保无忧!

